Instance Verification Kit (IVK)
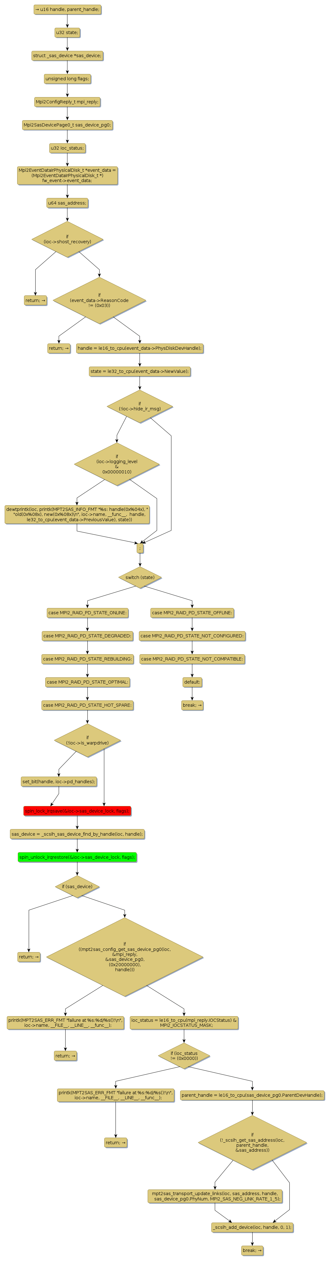
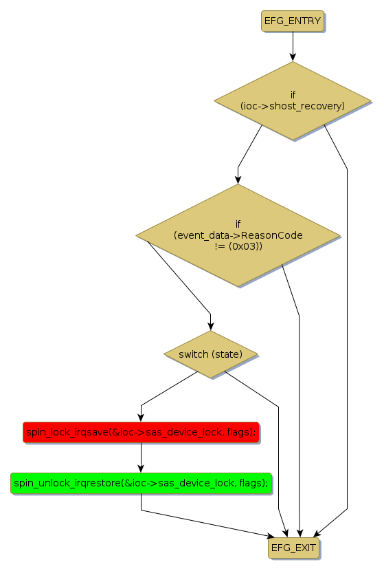
spin lock @ [190301+48+/linux-3.19-rc1/drivers/scsi/mpt2sas/mpt2sas_scsih.c]
Instance Signature: sas_device_lock
|
The Matching Pair Graph:
|
|
Function Name
|
Control Flow Graph (CFG)
|
Events Flow Graph (EFG)
|
Source Correspondence
|
|
_scsih_sas_ir_physical_disk_event
|
|
|
[189206+33+/linux-3.19-rc1/drivers/scsi/mpt2sas/mpt2sas_scsih.c]
|